伟德国际1946源于英国 - 源自始于英国1946官网
oa系统
导航
网站首页
集团简介
关于我们
组织机构
BETVLCTOR伟德唯一官网
新闻动态
集团新闻
通知公告
信息公开
年度信息
中期信息
季度信息
薪酬管理
子公司信息公开
园林公司
青奥城公司
紫金商管公司
新城公司
伟德国际1946源于英国置业
奥体公司
江山智联物业
基金公司
主营业务
党群工作
联系我们
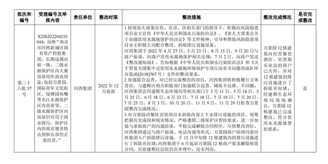
南京市(伟德国际1946源于英国集团)关于中央生态环境保护督察交办信访事项整改情况公示表
发布者:伟德国际1946源于英国集团网站管理员
发布时间:2023-03-02
浏览次数:
10